在電子設備不斷追求高性能與低功耗的當下,電源管理芯片扮演著至關重要的角色。WS7205作為一款高集成度、低成本的PWM功率開關控制芯片,憑借其卓越的性能與豐富的功能,在非隔離型降壓及升降壓系統中脫穎而出,廣泛應用于智能照明輔助電源、線性電源替代等領域,為電源管理領域帶來了全新的解決方案。

WS7205將500V高壓MOS控制器與高壓功率MOS集成于一體,大幅降低了成本并節省了PCB空間。其采用電流模式PWM控制方式,通過反饋采樣輸出電壓,實現了高精度的輸出,即使在最少元器件的情況下也能保持出色的性能。
(一)超低工作電流
WS7205的靜態工作電流低至160μA,這一特性不僅提高了效率,還降低了對VDD電容容值的要求。在正常情況下,僅需0.2~1μF的陶瓷電容即可滿足要求,極大地簡化了電路設計。
(二)軟啟動功能
該芯片內置了約4ms的軟啟動功能。在上電過程中,內置的OCP閾值緩慢上升,直至達到穩定值,從而實現了電感電流峰值在上電過程中的緩慢上升。這一設計有效避免了上電瞬間的電流沖擊,保護了電路元件。
(三)振蕩器及頻率抖動功能
為了提高系統的EMI性能,WS7205的開關工作頻率會在一個中心頻率附近來回變化,變化幅度為±5%,中心頻率為31kHz。實際的系統開關頻率則由負載條件及系統輸出電壓與VDD電壓的比較而決定,此開關頻率會處于跳周期狀態,進一步優化了系統的電磁兼容性。
(四)輸出電壓采樣控制
WS7205能夠逐周期檢測系統輸出電壓,并與VDD電壓進行比較,以精確調制系統輸出電壓。如果輸出電壓大于VDD電壓,則本周期的開關信號被屏蔽,高壓功率管不開啟;反之,如果輸出電壓小于VDD電壓,則本周期PWM信號正常開啟功率管,確保輸出電壓的穩定性。
(五)峰值電流限制
通過外部CS電阻可調OCP,WS7205的設計十分靈活。內部電路會將采樣電阻的電壓VCS與參考電壓VOCP比較,當VCS大于VOCP電壓時,比較器輸出關斷信號,本周期功率管處于關斷狀態,從而有效保護電路免受過流損害。
(六)前沿消隱時間
WS7205內置了比較器前沿消隱時間,在功率管開啟的前600ns之內,逐周期峰值電流比較器輸出被屏蔽,功率管不能被關斷。這一功能有效避免了功率管在開啟瞬間因電流尖峰而誤觸發保護機制。
(七)線電壓補償功能
內置的線電壓補償功能使WS7205能夠在不同的輸入線電壓下,保持系統輸出的電流過載點的一致性。這一特性對于應對輸入電壓波動具有重要意義,確保了電源在各種工況下的穩定輸出。
(八)過載保護及輸出短路保護
WS7205能夠檢測到系統處于過載或者輸出短路狀態。若此錯誤狀態持續128ms,則會觸發內置的保護機制,芯片進入自動重啟保護模式。這一功能有效保護了電源系統免受過載和短路的損害,提高了系統的可靠性。
(九)過溫保護功能
當IC的溫度達到過溫保護閾值150℃時,IC將被關斷并進入保護模式。這一功能確保了芯片在高溫環境下能夠安全工作,延長了芯片的使用壽命。
(十)自動重啟保護功能
當WS7205檢測到OTP(過溫保護)或者OLP(過載保護)發生時,IC進入自動重啟及VDD電壓振蕩模式,高壓功率MOS處于關斷狀態。VDD引腳的外接電容上的電壓會周期性地在UVLO_OFF與UVLO_ON之間上升和下降,同時內置的計數器會記錄VDD電壓變化的周期數。當此振蕩的周期數達到256次時,IC將被重置并再次重啟。重啟后,WS7205繼續檢測是否有錯誤發生,若有錯誤則繼續執行上述過程,若無則回到正常工作狀態。
(十一)高壓MOS軟驅動功能
WS7205內置了高壓MOS軟驅動電路,優化了EMI性能,降低了開關噪聲,進一步提升了系統的電磁兼容性。
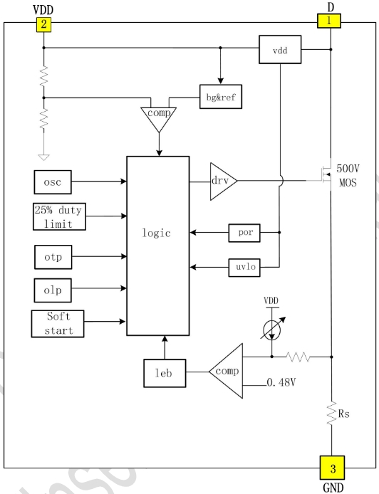
WS7205的電路內部結構框圖如下:

從框圖中可以看出,WS7205集成了高壓MOSFET、PWM控制器、電流采樣與保護電路、振蕩器與頻率抖動電路、軟啟動電路、過溫保護電路以及自動重啟電路等多個功能模塊。這些模塊協同工作,確保了芯片在各種工況下的高效、穩定運行。
WS7205提供了TO92及SOT23-3兩種封裝形式,其引腳定義如下表所示:

器件標識方面,WS7205NP為產品代碼,其中:
A:產品編碼
X:內部代碼
BCY:內部品質管控代碼
YMX:D/C
7205:產品代碼
X:產品編碼
YM:生產日期
XX:內部品質管控代碼
WS7205在智能照明輔助電源、線性電源或RCC方案替代等領域具有廣泛的應用。以下是一個典型的智能照明輔助電源應用電路圖:

在該應用中,WS7205通過其集成的高壓MOSFET和PWM控制器,實現了對輸入電壓的高效轉換和精確控制。其內置的軟啟動功能、頻率抖動功能以及多種保護機制,確保了電源在啟動、運行和異常狀態下的穩定性和可靠性。此外,WS7205的低工作電流特性使其在待機模式下也能保持極低的功耗,滿足了現代智能照明系統對節能和高效的要求。
總結
WS7205憑借其高集成度、低功耗、高精度以及豐富的保護功能,在非隔離型降壓及升降壓系統中展現了卓越的性能。其廣泛應用于智能照明輔助電源、線性電源替代等領域,為電源管理領域帶來了全新的解決方案。對于追求高效能、高可靠性和低成本的電源設計工程師而言,WS7205無疑是一個理想的選擇。