在現代電子設備中,穩定的電源供應是確保設備正常運行的關鍵因素之一。BP8705D作為一款高性能的電源管理芯片,以其高效、穩定的特性在眾多電源方案中脫穎而出。本文將詳細解析基于BP8705D的12V/1.5A電源方案,涵蓋電路原理圖、實物圖、變壓器規格以及PCB設計等內容,幫助讀者全面了解該方案的設計細節和優勢。
BP8705D是由晶豐明源推出的一款高性能電源管理芯片,適用于寬輸入電壓范圍的離線式開關電源設計。該芯片集成了多種先進的電源管理功能,包括高效率PWM控制、完善的保護機制以及優化的EMI性能。基于BP8705D的12V/1.5A電源方案,旨在為各類電子設備提供穩定可靠的電源支持,同時滿足嚴格的能效和電磁兼容性標準。
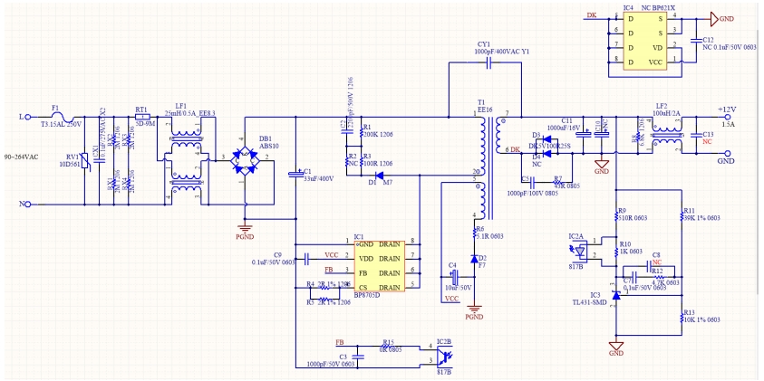
BP8705D的電路原理圖是整個電源方案的核心,它詳細展示了各個元件之間的連接關系以及電源轉換的工作原理。以下是該方案電路原理圖的關鍵部分解析:

輸入端采用橋式整流器(DB1)將交流輸入電壓轉換為直流電壓,同時配備大容量電解電容(C1)進行濾波,以降低輸入電壓的紋波。這種設計能夠有效應對輸入電壓的波動,確保后續電路的穩定工作。
變壓器(T1)是電源方案中的關鍵部件,其繞組參數直接影響電源的輸出性能。根據參考設計,變壓器采用EE16骨架,初級繞組(N1)和次級繞組(N2、N3)的匝數比和繞制方式經過精心設計,以實現高效的能量轉換和穩定的輸出電壓。初級繞組感量(Lp)和漏感量(Llk)的嚴格控制,進一步優化了電源的效率和電磁兼容性。
BP8705D通過PWM控制實現對開關管的精確驅動,從而調節輸出電壓。反饋回路采用光耦(IC2)和TL431(IC3)組成的經典反饋電路,能夠實時監測輸出電壓的變化,并通過調節PWM占空比來穩定輸出。這種反饋機制能夠有效應對負載變化,確保輸出電壓的穩定性和精度。
輸出端采用電解電容(C11)和陶瓷電容(C9)進行濾波,以進一步降低輸出電壓的紋波。同時,方案中還設計了過流保護、短路保護等多重保護機制,確保電源在異常情況下能夠安全工作,延長設備的使用壽命。
實物圖和PCB設計是電源方案的直觀展示,反映了電路的實際布局和元件的物理位置。以下是該方案實物圖和PCB設計的關鍵點:
實物圖展示了電源方案的完整外觀,包括元件的安裝位置和連接方式。通過合理的布局,確保了元件之間的電氣間隙和散熱性能。例如,變壓器(T1)和電解電容(C1)等發熱元件被放置在通風良好的位置,以避免熱量積聚影響電源的穩定性。

PCB設計是實現電路功能的關鍵環節。參考設計采用了單面板(CEM-1)材料,尺寸為79mm×32mm,能夠滿足緊湊的結構需求。在PCB布局中,特別注意了電源線和信號線的布線,避免了電磁干擾和信號干擾。同時,通過合理的走線和銅箔面積設計,降低了PCB的電阻損耗,提高了電源的效率。

變壓器是開關電源的核心部件,其設計直接影響電源的性能和效率。
BP8705D方案中的變壓器規格如下:
骨架類型:EE16加寬立式(5+2PIN)
磁芯材質:EE17-12.5 PC40或同等材質,有效面積Ae=50mm2
繞組參數:
初級繞組(N1):83匝,2UEW漆包線,密繞三層
次級繞組(N2):8匝,2UEW漆包線,均勻繞一層
輔助繞組(N3):8匝,三層絕緣線,均勻繞一層
感量要求:
初級繞組感量(Lp):1.55mH±5%(測試條件:0.3V,50kHz)
漏感量(Llk):控制在初級繞組的4%以內(測試條件:0.3V,50kHz)
耐壓測試:3kV,2mA,1分鐘

這些參數經過精確計算和優化,確保了變壓器在高效能量轉換的同時,具備良好的電氣性能和可靠性。
BP8705D電源方案在設計完成后,經過了一系列嚴格的性能測試,以驗證其是否滿足設計要求。以下是主要測試結果:
在不同輸入電壓和負載條件下,電源的效率表現如下:
90VAC:84.64%
115VAC:86.14%
230VAC:86.61%
265VAC:86.37%
整體平均效率達到85%以上,符合高效電源的設計目標。
在230VAC輸入條件下,待機功耗僅為73mW,滿足低功耗設計要求。

輸出電壓調整率測試結果顯示,在不同輸入電壓和負載條件下,輸出電壓的線調整率和負載調整率均控制在2%以內,確保了輸出電壓的穩定性。
EMI測試結果表明,該電源方案能夠滿足CISPR22/EN55022 Class B標準,且具有至少6dB的裕量,表現出良好的電磁兼容性。
BP8705D參考設計的12V/1.5A電源方案憑借其高效、穩定的性能,以及精心設計的電路原理圖、變壓器規格和PCB布局,為電子設備提供了一種可靠的電源解決方案。通過嚴格的性能測試,該方案在效率、待機功耗、輸出電壓調整率和電磁兼容性等方面均表現出色,能夠滿足現代電子設備對電源的高要求。對于需要高效、穩定電源的工程師和設計師來說,BP8705D無疑是一個值得信賴的選擇。